mobile 28365-365.com
 
学校主页 | 邮箱
 

 首页 | 部门简介 | 组织机构 | 规章制度 | 队伍建设 | 党建之窗 | 后勤文化 | 政策法规 | 联系我们 

  当前位置:文章正文  

 

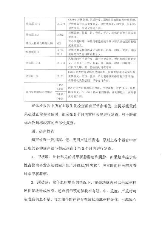
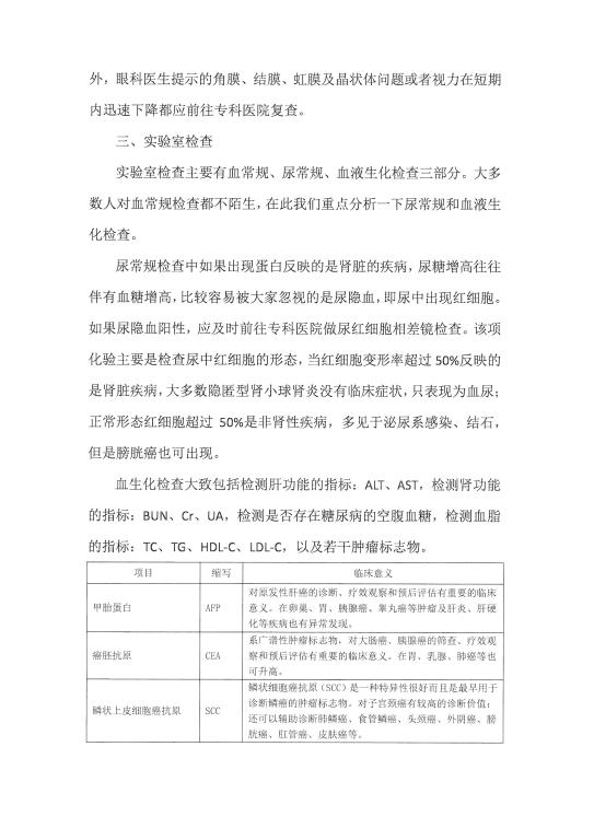
如何解读体检报告
2015-07-07 09:49   审核人:

 

关闭窗口

图片新闻  

 

月历  

 

周日 周一 周二 周三 周四 周五 周六

版权所有 北京经济管理职业学院 Copyright 京ICP备13026052号 京公网安备11010502027446 
电话: 84171188  技术服务 E-mail:admin@biem.edu.cn